业务咨询:0755-25878611 / 0755-25878611
节假值班:13310858228
联系地址:深圳市龙岗区南湾街道上李朗社区平吉大道66号康利城7号楼603A单元
时间:2022-01-06 15:47:21 浏览:4809
宾馆、酒店等公众聚集场所在投入使用或营业前需要办理消防安全检查,未经消防救援机构许可的,不能投入使用、营业。
今天深圳兴安消防以深圳为例,和大家分享宾馆酒店等公众聚集场所投入使用、营业前消防安全检查告知承诺件办理攻略。

一、去哪里办理?
消防安全检查(告知承诺件)属于开业前的行政许可,当然到当地的行政服务大厅去办理了。
以深圳为例,深圳的消防安全检查告知承诺件和非告知承诺件都是在深圳各区的行政服务大厅综合窗口办理。
二、需要哪些资料?
大家可以参考以下推荐内容,深圳兴安消防整理了开业前消防安全检查非告知承诺件的申报资料,和告知承诺件仅第一部分的申请资料内容不同,告知承诺件需要填写的是公众聚集场所投入使用、营业消防安全告知承诺书。
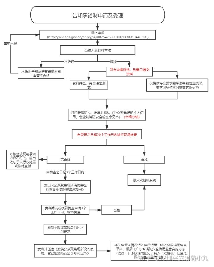
三、办理流程是怎样的?
开业前消防安全检查(告知承诺件)网上办理流程:

开业前消防安全检查(告知承诺件)线下办理流程:

四、办理时长?
深圳市开业前消防安全检查(告知承诺件)在行政服务大厅窗口受理后可当场办理,20个工作日内进行现场核查。
五、是否收
自行办理是不收取费用的,但如果需要的资料不齐全办理难度大,也可以委托当地专业的专业的消防公司办理。
好了今天深圳兴安消防关于开业前消防安全检查告知承诺件的办理内容就分享到这里了,希望对你有帮助。